This is issue 2026.12 of the API Changelog, a mix of API news, commentary, and opinion. In this issue, you'll get to know the most relevant API-related information from the week of March 16, 2026. Subscribe now so you never miss an issue of the API Changelog.
This issue of the API Changelog is sponsored by Jentic:
Jentic’s Arazzo Editor lets you design, build, and review multi-step API workflows in your preferred mode — visual canvas or direct code editing. Export as portable, standards-based Arazzo documents. Shareable, versionable, embeddable in your docs. Workflows become reusable team assets, not one-off scripts. Built on the Arazzo Specification (OpenAPI Initiative).
The transition from human-centric dashboards to agent-centric infrastructure is definitely accelerating!
Last week, I saw a recurring theme: the “Single API” mandate. Whether it’s 1Password securing non-human identities, Visa unifying European payments, or Mistral challenging cloud giants with a model-training orchestration layer, the industry is moving toward abstracting complexity into a single, programmable endpoint.
Let’s go through each of those individual changes.
Regarding Infrastructure & AI Agents, 1Password launched Unified Access, a specialized security platform to govern credentials for both humans and autonomous AI agents. The new Users API for Partners (OAuth 2.0) allows SOC platforms to programmatically revoke access during incidents. The shift toward just-in-time (JIT) credential delivery via API ensures agents operate under least-privilege controls without hardcoded secrets.
Meanwhile, Mistral AI released Forge, a new model-training platform that provides a unified API for the entire lifecycle, from pre-training to reinforcement learning. Forge is specifically optimized for agentic workflows, allowing AI agents to programmatically schedule training jobs and optimize hyperparameters, providing enterprises with “strategic autonomy” over their proprietary data.

Ludo.ai, the game design hub, entered beta for its Model Context Protocol (MCP) integration. By exposing its asset generation suite (images, 3D models, audio) as a headless API, Ludo.ai enables “vibe coding,” where developers can trigger production-ready asset creation directly from within AI assistants like Claude or Cursor. By eliminating the need to context-switch between external creative tools, the API integration provides a unified technical bridge that allows studios to automate everything from placeholder prototyping to the bulk generation of consistent, engine-ready game content.

In a different sector, FiscalNote expanded PolicyNote API to eliminate AI “hallucinations” in compliance workflows. FiscalNote added a primary-source transcript feed of Presidential communications to its API. Crucially, it now supports the Model Context Protocol (MCP), allowing AI agents to treat verified policy data as a “first-class tool” for real-time decision-making.
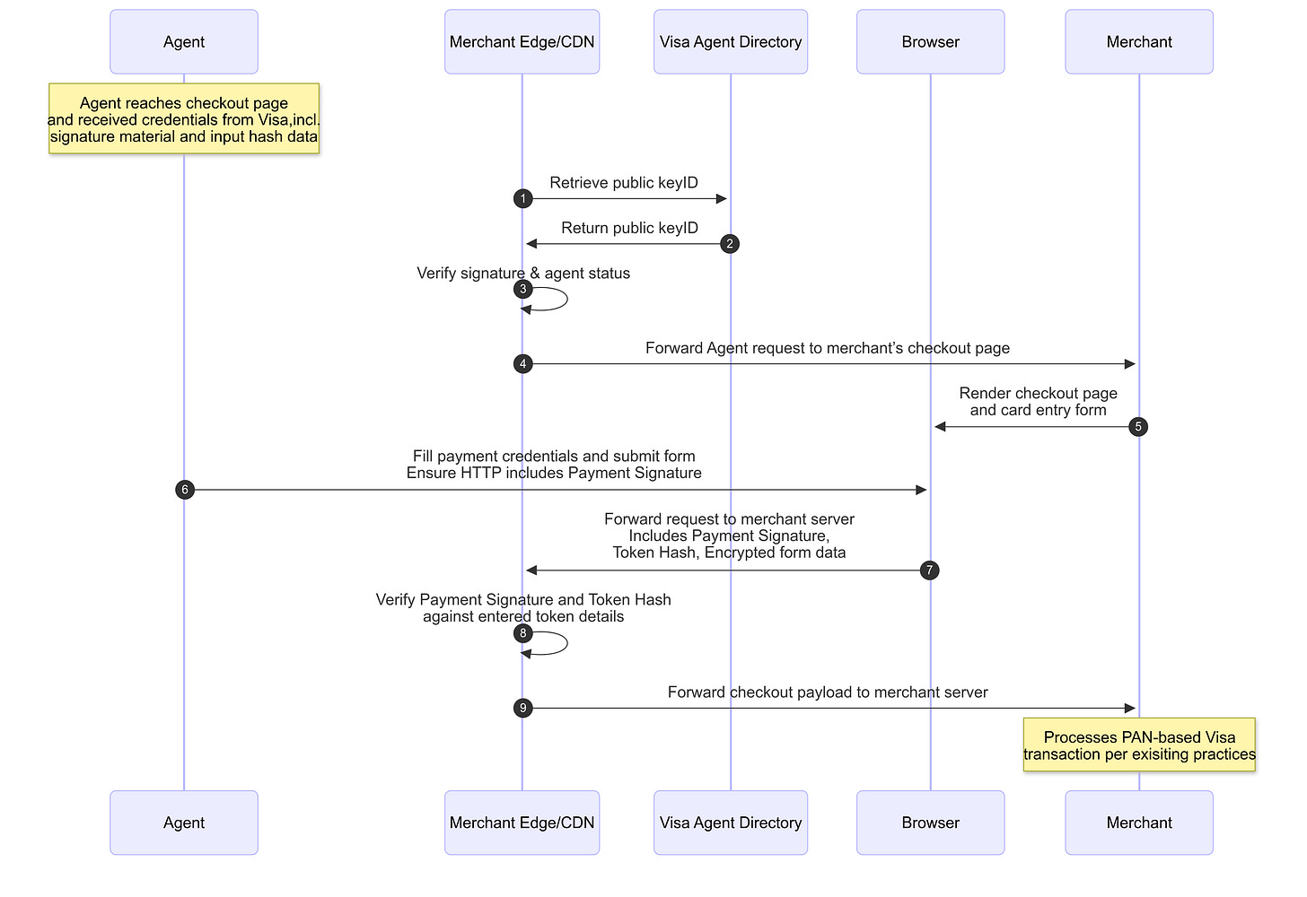
In the Fintech & Payments sector, Visa and Fiserv recently expanded their long-standing global partnership to integrate the Visa Acceptance Platform (VAP) directly into Fiserv’s merchant acquiring and processing ecosystem across Europe. This creates a unified, API-first layer for merchants to access fraud tools and intelligent routing. The partnership also pioneers “Agentic Commerce” via the Trusted Agent Protocol, allowing AI agents to securely discover and purchase products programmatically.

Fundraising was also a big deal last week, as Berlin-based Upvest secured $125 million in a funding round, comprising $90 million in equity led by Sapphire Ventures and Tencent and a $35 million debt facility. The goal of the funding is to accelerate Upvest’s expansion as Europe’s leading API-first investment infrastructure provider. Their modular, single-API framework allows banks to bypass legacy monoliths and launch localized products (like Germany’s Altersvorsorgedepot) in months. The new funding will also power AI-supported investment engines for autonomous advisory.
Closing a $7M seed round, Remitian launched its Tax Payment API, the “Stripe for tax.” Their API allows platforms to embed tax payment initiation and validation, replacing manual government portal logins with an automated gateway that uses webhooks for real-time status updates.
Uniblock completed a $5.2 million financing. The Web3 infrastructure platform reached $7.5M in total funding to scale its interoperability layer. Uniblock provides a standardized API that aggregates data from hundreds of DEXs and cross-chain bridges, abstracting the complexity of multi-chain development into a single endpoint.

Nigerian fintech Nomba launched its Global Payout API, an API to solve capital lockups in cross-border trade. It provides a single integration point to collect Naira or stablecoins (USDT/USDC) and trigger instant disbursements to the UK, EU, and Canada, embedding FX sourcing and compliance directly into the technical layer.
In regard to Trading & Web3, TradeStation Securities announced a strategic API integration with Level2. This partnership leverages TradeStation’s API to connect Level2’s drag-and-drop interface directly to user accounts, allowing traders to build, backtest, and deploy complex rule-based strategies without writing a single line of code.
Finally, Qubrid AI, at NVIDIA GTC 2026, announced a significant expansion of its inference-first platform, using a single API to orchestrate 40+ open-source models on NVIDIA infrastructure. By abstracting hardware orchestration (TensorRT-LLM and Triton), the API allows enterprise agents to scale from serverless endpoints to GPU clusters with zero code changes.
What a week! Right? As I see it, the common thread across these developments is the transition from passive connectivity to active, agentic orchestration.
By abstracting the fragmented complexities of global tax codes, multi-chain Web3 protocols, and NVIDIA-powered GPU clusters into unified endpoints, providers like Remitian, Uniblock, and Qubrid AI are enabling a new class of autonomous AI agents.
The next generation of software won’t be judged by its user interface, but by the ability its APIs have to serve as a programmable tool that AI agents can integrate with.
Until next week!

